首页
分类
万千书架 作者译者 书评推荐 资讯动态 关于我们
其他治疗方法
图式疗法临床实践:模式工作模型应用指南(原著第二版)
突破CBT瓶颈的“最后一厘米”,以图式模式为导航,实现人格深度疗愈,徐勇、李孟潮力荐
作者:[德]吉塔·雅各布(Gitta Jacob)、[荷]阿诺德·阿恩茨(Arnoud Arntz)
译者:胡新
心理咨询与治疗
  • 出版信息
  • 内容简介
  • 推荐
  • 著译者介绍
  • 序言
  • 目录
  • 书摘
  • 出版信息
    出版日期:2025年12月
    出版社:中国轻工业出版社
    ISBN:9787518457496
    装帧:平装
    页码:284
    开本:16开
    纸张:胶版纸
  • 内容简介
      本书以图式模式工作模型为核心,系统呈现图式疗法的临床实践路径与技术要点,是CBT治疗师实现专业突破不可或缺的“升级指南”。
      当你面临认知重构难以触及的情感内核、反复发作的长期个案或复杂人格结构议题时,图式疗法能补上那关键的 “最后一厘米” 。它并非取代CBT,而是为之装配了深层干预导航——将抽象的“图式”转化为可识别、对话与转化的内在模式,清晰揭示个案困境的根源与出路。
      本书由国际图式疗法领军学者阿诺德·阿恩茨与临床实践专家吉塔·雅各布合力撰写。他们不仅是该疗法的科学奠基人,更是让它落地于诊室的实践家。全书以模式工作模型为主线,贯穿从个案概念化到关系建立,再到认知、情绪与行为干预的完整流程,并辅以丰富案例与意象重构、空椅等技术脚本,让图式疗法清晰可操作且快速见效。

      如果你已准备好,从“处理症状”的专家,进阶为“重塑人格”的临床高手——那么这本书正等待你来翻开。


      本书由两位图式疗法领域的重要学者联袂撰写,为希望将图式疗法融入临床实践的从业者提供了系统全面的入门指南。本书阐释了图式治疗的核心理念:通过治愈自我挫败的核心图式,改变适应不良的应对方式,以帮助来访者更好地满足日常生活中的情感需求。在此基础之上,本书深入分析了“图式模式”——这一人类每时每刻都在体验的情绪状态与应对反应——如何在过度敏感的状态下被日常生活情境所触发,并最终导致人们以具有破坏性的方式过度反应。虽然图式疗法最初是针对边缘型人格障碍设计的,但本书以更广阔的视角,展现了该疗法在不同人格障碍以及慢性轴Ⅰ障碍中的广泛应用。
      本书语言简洁,辅以大量案例解析和治疗指南,对于不同经验水平的临床工作者而言,均是一本极具价值的实践指南。

  • 推荐

    对于心理咨询师与治疗师而言,本书既是一部不可多得的专业指南,亦是一本常读常新的工具手册。无论你是初识图式疗法的新手,还是希望深化临床技能的、有经验的咨询师或治疗师,都能从中获得启发。书中对“共情面质”“有限再抚育”等核心技术的阐释,尤其值得反复研习。

    ……图式疗法的魅力在于它始终将“人”的需求置于核心。本书不仅教会我们如何解构患者的模式,更提醒我们以温暖与界限并存的姿态,陪伴患者重建健康的自我。这种对人性复杂性的尊重,正是心理治疗最动人的底色。

    ——徐勇 
    上海市精神卫生中心副主任医师



    阿恩茨的图式模式理论带来了图式疗法的飞跃式发展,之后的理论发展大多基于此展开。

    ——李孟潮
    心理学博士,精神科医师,个人执业
  • 作译者序
    作者简介

    吉塔·雅各布(Gitta Jacob) 博士,心理治疗师,行为疗法和图式疗法督导师;德国汉堡盖亚(GAIA)公司首席心理治疗师。她关于图式疗法的著作已被译为十余种语言。

    阿诺德·阿恩茨(Arnoud Arntz) 博士,荷兰阿姆斯特丹大学临床心理学荣誉退休教授,阿姆斯特丹“PsyQ心理健康中心(PsyQ Mental Health Center)”临床心理学家,边缘型人格障碍研究领域知名学者。


    译者简介


    胡新 国家二级心理咨询师,国际图式疗法学会(International Society of Schema Therapy)认证高级图式治疗师;个人执业,“中国图式学研小组(Schema Therapy Institute of China)”联合创始人;具有十余年心理咨询临床经验,深耕图式疗法的理论与咨询实践,曾师从图式疗法创始人杰弗里·E. 扬(Jeffrey E. Young);长期致力于图式疗法在中国的推广,已翻译多部图式疗法专业著作。

  • 序言
    原著第二版前言


    在过去的5~10年里,图式疗法作为一种治疗方法在德国得到了广泛的应用。这种整合性的疗法将不同治疗学派的知识和技术与认知工作模型进行了结合,似乎得到了较为广泛的认可。与经典的认知行为疗法相比,图式疗法的一个主要优势是它可以处理各种各样的心理问题。例如,对于一些在人际关系中反复出现的问题,图式疗法会使用有效的技术处理在童年时期形成的痛苦记忆和行为模式。此外,多项研究表明,图式疗法对于各类人格障碍能够产生稳定的治疗效果,不仅可以帮助患者减少症状,还可以让他们过上更加充实和满意的生活。

    在本书中,图式疗法采用的模式工作模型是一种干预导向的临床实践方法,主要的适应证(本书中的大多数案例)为人格障碍。然而,根据情况需要,图式疗法也会涉及针对轴Ⅰ障碍和一些较轻微问题的干预和处理。
    本书共由两部分组成:第一部分是个案概念化,包括基础的图式概念(第一章)和本书重点介绍的模式概念(第二章),以及如何更好地将模式工作模型介绍给患者(第三章);第二部分是治疗,一共分为六章,每一章专门介绍一种模式类型,并相应地分为治疗关系的构建以及认知技术、情绪技术和行为技术这四部分。在治疗概述(第四章)之后,后续章节开始按照不同的模式类型在治疗中的出现频率由高到低逐一展开介绍。其中,第六章(治疗脆弱儿童模式)包含了对意象技术的详细描述,而第八章(治疗功能失调的父母模式)则详细解释了不同形态的空椅对话技术的使用。
    在读者对本书第一版的广泛关注的鼓舞下,我们完成了本书第二版的写作。新版不仅吸收了最新的研究成果,还对第一版中表述不够充分的内容进行了更全面的描述。
    模式工作模型的发展离不开许多人的努力。我们首先要感谢图式疗法的创始人杰弗里·E. 扬,感谢他所提供的指导和重要见解;我们也要感谢汉尼·范亨德伦(Hannie van Genderen)和戴维·伯恩斯坦(David Bernstein),他们对我们的想法产生了深远的影响。此外,我们还需要感谢许多同事与我们分享经验、交换意见。最后但同样重要的是,我们要感谢我们的患者,因为他们总是愿意与我们一起尝试新的策略,与我们分享他们使用图式疗法的体验,从而为书中技术的发展做出了重大贡献。

    吉塔·雅各布和阿诺德·阿恩茨
    2015年夏于德国汉堡和荷兰阿姆斯特丹
  • 目录
    第一部分 个案概念化

    第一章 基础知识
    1.1 适应不良图式
    1.2 关注需求
    1.3 图式应对方式
    1.4 图式疗法的模式概念

    第二章 图式模式的概念
    2.1 图式模式概述
    2.2 模式工作模型下的个案概念化
    2.3 针对不同人格障碍的模式工作模型

    第三章 向患者介绍图式模式的概念


    第二部分 治疗

    第四章 治疗概述
    4.1 认知技术
    4.2 情绪技术
    4.3 行为技术
    4.4 治疗关系

    第五章 克服应对模式
    5.1 治疗关系
    5.2 认知技术
    5.3 情绪技术
    5.4 行为技术

    第六章 治疗脆弱儿童模式
    6.1 治疗关系
    6.2 认知技术
    6.3 情绪技术
    6.4 行为技术

    第七章 治疗愤怒与冲动儿童模式
    7.1 治疗关系
    7.2 认知技术
    7.3 情绪技术
    7.4 行为技术

    第八章 治疗功能失调的父母模式
    8.1 治疗关系
    8.2 认知技术
    8.3 情绪技术
    8.4 行为技术

    第九章 强化健康成人模式
    9.1 治疗关系
    9.2 认知技术
    9.3 情绪技术
    9.4 行为技术
    9.5 结束治疗


    参考文献
  • 摘要
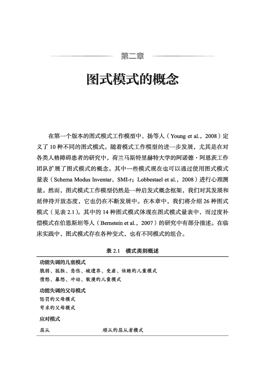
    第二章 图式模式的概念

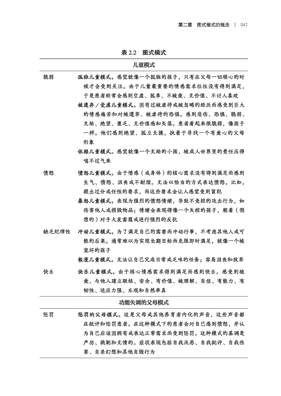
    在第一个版本的图式模式工作模型中,扬等人(Young et al.,2008)定义了10种不同的图式模式。随着模式工作模型的进一步发展,尤其是在对各类人格障碍患者的研究中,荷兰马斯特里赫特大学的阿诺德·阿恩茨工作团队扩展了图式模式的概念。其中一些模式现在也可以通过使用图式模式量表(Schema Modus Inventar,SMI-r;Lobbestael et al.,2008)进行心理测量。然而,图式模式工作模型仍然是一种启发式概念框架,我们对其发展和延伸持开放态度,它也仍在不断发展中。在本章中,我们将介绍26种图式模式(见表2.1)。其中的14种图式模式体现在图式模式量表中,而过度补偿模式在伯恩斯坦等人(Bernstein et al.,2007)的研究中有部分描述。在临床实践中,图式模式存在各种变式,也有不同模式的组合。

    2.1 图式模式概述
    我们大体上区分了三种不同类别的功能失调的图式模式(见表2.1):儿童模式、父母模式和应对模式。后者根据屈从、回避和过度补偿的应对方式被区分成了相应的模式。快乐儿童模式和健康成人模式代表了患者健康、有功能的部分。要确认患者当前的(人际)行为或患者报告的问题涉及哪一种或哪些模式,首先需要识别相应的模式类别,然后再详细地描述和区分具体的模式,这样的过程是有意义的。表2.2提供了对每种模式更为详细的描述。

    2.1.1 儿童模式
    当患者体验到强烈的、负面的、有压力的或淹没性的感受,而自身无法适应当前状况的时候,儿童模式就会出现。这些感受可能是焦虑、绝望、无望、孤单、被遗弃或生存威胁感。除此之外,恼火、生气或(无奈的)愤怒也属于这一类感受。通常来说,当患者被问及“在这种情绪状态下,你感觉自己多大?”时,他们会回答觉得自己像个孩子。在很多时候,许多患者甚至能说出相当具体的年龄,从“很小,几乎像个小婴儿”到“十二三岁”等各种回答都有。
    儿童模式可进一步划分为脆弱儿童模式与愤怒或冲动儿童模式。前者以悲伤、绝望和被遗弃感为特征;后者则以愤怒、沮丧、缺乏纪律性、倔强或任性等情绪为特征。这些模式可以用与之相关的主要情感来命名,比如,“孤独的劳拉”“绝望而受虐的玛丽亚”或“任性的托马斯”。

    要确认患者目前是否处于儿童模式,治疗师可以询问他们现在感觉自己几岁。通常来说,处在儿童模式中的患者会给出与之相匹配的年龄信息。

    2.1.2 父母模式
    与儿童模式不同,功能失调的父母模式虽然也与负性的感受有关,但在这些模式下的患者更有可能表现为自我施压、自我怨恨或自责,或对自己提出非常极端和夸张的要求。当与自我相关的认知或情绪充满自我怨恨和自我贬低时,这便是一种惩罚的父母模式;而当患者产生强烈的内疚感时,我们称之为引起内疚的父母模式;苛求的父母模式与之有所不同,其主要表现是高要求和完美主义。
    惩罚的父母模式
    惩罚的父母模式较为强大的患者可能会说“如果真有人了解我,他们永远都不会想要和我打交道,因为我就是一个非常糟糕的人”,或者认为“我是最垃圾的”。如此这般,惩罚的父母模式会不遗余力地进行自我贬低。
    引起内疚的父母模式 这类惩罚的父母模式与情绪和关系相关,主要侧重于患者在人际关系中的行为要求。在通常情况下,这类患者相信他们必须为他人做出自我牺牲,同时他们也必须关心他人的利益和需求。他们会觉得,必须时刻确认他人安好,而如果让他人的情感受到伤害,自己的需求就不该得到满足。例如,如果具有引起内疚的父母模式的患者将自己的需求置于他人需求之上,或未优先考虑更需要帮助的人的需求,那么他们通常会感到内疚,同时会为自己过于自私而自责。在一般情况下,有这类惩罚的父母模式的患者会报告,在他很小的时候,母亲(通常是抑郁的)就有意无意地传递了这样一个信息:如果他不以某种方式行事,她就会很失望。在这种行为模式下,往往会出现一种称为“亲职化”的现象——患者在童年时期会觉得自己应该为父母是否过得好负责,仿佛他们是孩子一样;甚至可能成为父母情感伴侣的替代者,比如,在父亲离开了家庭的情况下。具有这种惩罚的父母模式的患者经常会说这样的话:“我不可能告诉伴侣我不想做什么,因为这会让他不高兴”“对我来说,让周围的每个人都感觉舒服非常重要”。
    社会工作领域的从业者,比如护士、治疗师和社会工作者,通常在某种程度上具有引起内疚的父母模式。这种模式或多或少是功能良好的,因此也可以被归为健康成人模式的范畴。然而,当一个从事助人工作的从业者不断替患者或来访者承担生活责任时,可能会功能失调,因为他不敢与来访者发生冲突,而实际上,来访者应该自己承担那些责任。总而言之,当从业者没有设立明确的界限、过度劳累,甚至出现倦怠综合征时,就会发展出各种功能失调的行为。

    苛求的父母模式
    苛求的父母模式的特点是高要求,会给自己施压,但不一定存在严重的自我怨恨或巨大的内疚感。具有该模式的患者可能会有这样的想法,比如:“除非我成功地完成了所有任务,否则我就不配休息”“如果我不能按预期完成这项工作,那么我肯定会丢掉工作”“如果我让伴侣失望,他就有可能离开我”。对于具有这类苛求的父母模式的患者来说,当他们在职业或教育方面达不到自己所期望的成就时,主要体验到的是压力和失败感。这就意味着,他们的目标是以正确和完美的方式做每一件事,并且做得比别人都好。对他们来说,“有所成就”才是最重要的。就其成长背景而言,这类患者经常报告他们周围都是高要求的重要他人,比如本身就非常注重成就的父母、严格的教师或体育教练。有时,父母并不一定对孩子要求非常高,而是通过自身的高绩效表现,为孩子树立了追求过高标准的榜样。如果具有该模式的人强烈地感到自己有义务照顾他人并关心他们过得好不好,那么这种高要求也可能体现在社交或情绪表达上;如果不关心他人会引起强烈的内疚感,这种情况就转化成了引起内疚的父母模式。
    想要了解与父母模式有关的成长背景,就需要询问患者觉得他们听到的是谁的声音,以及他们用谁的声音在和自己说话。患者可以自发地说,这些声音、表达或情绪来自他们的母亲、父亲、祖母、柔道教练、同学或导师等。

    功能失调的父母模式的特点是自我怨恨、内疚或失败感,以及对自己过度施压。其中,苛求的父母模式主要与成就相关;惩罚的父母模式则与道德价值观相关,通常体现在人际关系方面。一个用于追溯成长背景的关键问题是:谁的声音说出了这些要求。

    2.1.3 应对模式
    与父母模式和儿童模式不同,应对模式通常不以强烈的情绪痛苦为特征。它涵盖的是患者通过补偿、回避或者屈服来应对由父母模式与儿童模式所带来的痛苦。就像父母模式与儿童模式一样,要识别这些模式,相关的情感体验至关重要。在应对模式下,患者通常报告称,与其他模式相比,他们体验到的这类状态(或模式)压力较小,而且感受到的负性情绪也更少(尽管从长远来看,应对模式通常会带来很大的压力)。患者感到更轻松的原因通常是他们在应对模式中分散了注意力或寻求刺激。在这类模式中,以屈从为特征的应对模式(屈从的应对模式)是一个例外。那些选择忍受并在一定程度上屈服于情绪和要求的患者,通常会强烈地体验到与父母模式及儿童模式有关的痛苦,因为对他们而言,这种痛苦是无法回避或过度补偿的。了解在这类模式下的患者对自己年龄的感觉同样十分关键——在通常情况下,他们不会给出儿童时期的年龄,而是会报告他们当前的实际年龄。

    在应对模式中,患者不会像在父母模式或儿童模式中那样体验到如此多情绪痛苦。当被问及“感觉自己多大年纪”时,患者通常不会给出儿童时期的年龄。

    屈从的应对模式
    如上所述,在屈从的应对模式下,患者的体验相对接近于与图式相关的感受。患者在行为方面似乎除了屈从、允许自己受到虐待、牺牲自己等之外,就别无选择了。在这种模式下,患者也可能表现出依赖行为。由于患者屈从了父母模式的声音,并因此产生相应的感受,所以他很难将这种模式与父母模式和儿童模式区分开。


    案例

    顺从的屈从者模式
    玛丽安娜·B.是一名52岁的秘书,被诊断出患有强迫症及依赖型人格特质,目前因受强迫症折磨而接受住院治疗。在谈到情感关系时,玛丽安娜·B.表示自己毫无怨言地忍受着伴侣的攻击和越界行为,以免威胁到他们之间的关系。她之所以接受这样的对待,是因为她害怕他。她总是试图以一种取悦伴侣的方式行事(按对方的喜好打扮,根据对方的时间安排来协调自己的计划,做对方所建议的每一件事,等等)。她的治疗师对这种屈从的行为模式提出了质疑,但玛丽安娜·B.坚称自己别无选择。似乎只有她的强迫症状可以时不时地扰乱她原本的屈从行为——由于强迫症,她有时无法让伴侣在家过夜,无法离开家去见他,等等。她屈从的行为模式被概念化为顺从的屈从者模式,而强迫症状则偶尔达到了给伴侣设立界限的效果。


    回避的应对模式
    回避的应对模式的主要功能是避免体验与功能失调的图式相关的情绪。一方面,回避的对象包括了情绪或诱发情绪的因素,比如,社会退缩、在社交场合使用酒精或其他物质、在治疗过程中与治疗师缺乏交流等(分离自我保护模式)。另一方面,患者可能表现得很积极,但会采取某些方式以避免在社交场合中发生“真实”的人际互动。比如,患者在治疗中过度抱怨,却让人感觉不到强烈的情绪共鸣,可能就属于这种情况;或者,有的患者看起来很生气,其愤怒主要是为了让治疗师和他们保持距离,而与“真实”的情绪无关(愤怒或抱怨自我保护模式)。
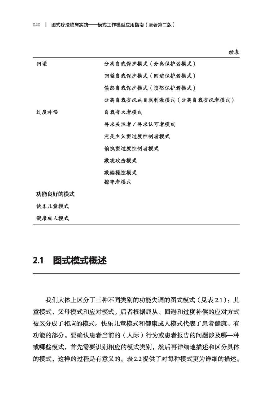
    在本书原著第一版和许多其他出版物中,回避的应对模式通常被称为“保护者模式(protector mode)”。尽管这个术语已被大家接受,但参照法斯宾德等人(Faßbinder et al.,2011)以及阿恩茨和范亨德伦(Arntz & van Genderen,2010)的研究,我们还是决定采用“自我保护模式”这一表述。以“分离自我保护模式”为例,我们认为这是对英文“detached protector mode(分离保护者模式)”更清晰、更准确的翻译。

    过度补偿的应对模式
    过度补偿的应对模式可以通过以下事实识别:作为患者的互动对象,你会感到自己被压制、被攻击、被逼入绝境,或以其他方式陷入无能为力或受控制的状态。这种情况可能表现为典型的自恋行为:当患者过度专注于自己的能力时,会不断地纠正治疗师,反复地就治疗策略提出建议,甚至通过带专业书籍前来从而向治疗师施压等。过度补偿的另一个版本是来访者或患者刻意采取攻击性行为,以掌控局面。尤其是在司法领域的患者中,这种类型的过度补偿往往与犯罪、攻击或欺诈行为有关,意在欺骗或威胁治疗人员及其他相关人士。
    1)当患者强烈地感受到与图式相关的情绪并屈从于图式时,就会出现屈从的应对模式。
    2)回避的应对模式表现为患者通过自己的行为来回避与自身情绪的接触。
    3)当患者凌驾于他人之上,表现出与图式相反的状态时,就表明存在过度补偿的应对模式。


    案例

    分离自我保护模式
    安德烈娅·U.是一名28岁的患者,正在因边缘型人格障碍而接受长期治疗。在第一次治疗会谈中,她给人的印象非常友好且和蔼可亲。她经常微笑,也能够提供她的基本情况和成长经历。她接受过良好的教育,彬彬有礼,非常重视仪表。第一眼看上去,人们永远不会认为她患有严重的心理障碍。然而,在治疗的过程中,就连很小的事情都足以激起安德烈娅·U.的情绪。例如,她的一位同事在工作中犯了一个很小的错误,由于担心同事将错误归咎于她,所以她感受到了极度的紧张、焦虑和愤怒,而她只能通过社会退缩、酗酒和药物滥用来调节这些情绪。她能干的外表可以概念化为一种分离自我保护模式,她称之为“客套面具”。

    抱怨自我保护模式
    S女士是一名48岁的患者,她在成长过程中承受了许多压力(包括被父亲和前夫施以暴力,严重的卵巢囊肿导致她无法生育,以及她的第二任丈夫因癌症去世)。自从2年前丧偶以来,她就一直辗转于不同的心身医学科诊所寻求治疗,困扰她的主要是疼痛问题。此前,她曾辗转接触过多位内科医生,但针对她反复出现的各类不适症状,医生们均未能查明病因。有若干位医生认为这是她把全部注意力都放在疼痛上所致,而她却表示,自己的疼痛始终没有变化,而且永远都不会变。然而,她的理疗师和职业治疗师注意到,当她做一些能给她带来快乐的事情,比如跳舞或绘画时,她会放松得多,也能更好地互动,而且没有那么痛苦。当治疗师在治疗过程中谈到这种反差时,她会愤怒地做出回应,并明确表示自己的疼痛并没有得到治疗师的重视。总而言之,她自己没有看到任何与疼痛有关的心理因素;而持续关注疼痛也导致了患者既不与自己建立联结,也不与他人互动——这被概念化为一种抱怨自我保护模式。
联系我们

编辑部电话:010—65181109

编辑部邮箱:wanqianpsy@163.com

客服部微信:wanqianxinli199807

官方微博
微信公众号