首页
分类
万千书架 作者译者 书评推荐 资讯动态 关于我们
正念
成人注意缺陷多动障碍的正念疗法:临床工作者指南
北京大学心理与认知科学学院副院长,中国心理学会正念心理学专业委员会学术委员会主任 刘兴华 作序推荐。
作者:[美]利迪娅·日洛丝卡(Lidia Zylowska) 约翰·T.米切尔(John T. Mitchell)
译者:刘竹
心理咨询与治疗
  • 出版信息
  • 内容简介
  • 推荐
  • 著译者介绍
  • 序言
  • 目录
  • 书摘
  • 出版信息
    出版日期:2026年1月
    出版社:中国轻工业出版社
    ISBN:9787518457670
    装帧:平装
    页码:280
    开本:16开
    纸张:胶版纸
  • 内容简介
    本书介绍了治疗成人注意缺陷多动障碍(ADHD)的正念觉察练习项目:第一部分介绍了正念的概念,阐述了运用基于正念的干预方案治疗成人ADHD的理论依据和研究结果,论证了该方案的疗效、可行性与可接受度;第二部分则给出了该项目8节课程的详细内容与带课要领;第三部分提供了完成首轮8节课程后的处置建议;最后的附录部分包含了课程总结与所需的讲义材料。
    本书聚焦成人ADHD主题、基于正念疗法,是一本兼具实用性与前瞻性的咨询和治疗专业图书。全书结构清晰,语言简洁易懂,不仅适合临床从业者阅读和应用于实践,对从事相关研究工作的读者也具有重要参考价值。
  • 推荐
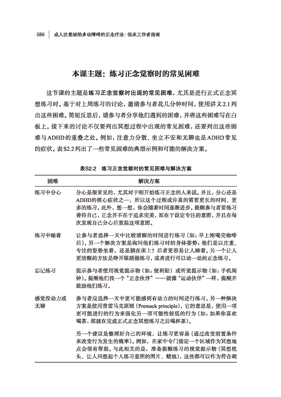
    本课主题:练习正念觉察时的常见困难

    这节课的主题是练习正念觉察时出现的常见困难,尤其是进行正式正念冥想练习时。基于对上周练习的讨论,邀请参与者花几分钟时间,使用讲义2.1列出这些困难。简短反思后,请参与者分享他们遇到的困难,并将这些困难写在白板上。接下来的讨论不仅要列出冥想过程中出现的常见困难,还要列出这些困难与ADHD的重叠之处。例如,注意力分散、坐立不安和无聊也是ADHD常见的症状。表S2.2列出了一些常见困难的典型示例和可能的解决方案。

    在商定常见冥想困难的解决方法时,也请参与者反思一下上节课讨论过的ADHD常见困难。考虑到ADHD的本质,可以预期在练习中会经常遇到困难,实际上这也经常发生。为了鼓励参与者坚持,可将困难重构为“练习觉察的机会”。要求参与者主动地、非评判地观察自己的体验,讨论ADHD症状呈现在连续谱系上的方式,并带着对自己ADHD的好奇心(“我的ADHD是什么样的?”)来处理这些困难。指导这一对话的框架之一是,当成人ADHD的相关行为带来困难时,正念训练师可以通过示范好奇和共情的应对方式,为参与者提供支持。正念训练师提供的这种支持,可以指导参与者如何以一种兼顾接纳和改变的方式对待自身体验,下一节将详细阐述这一点。

    引入接纳-改变的辩证思维
    上述这些对困难的讨论,可以很好地引向对接纳-改变辩证思维(最早在DBT中得到描述)的讨论。许多参与者在前来治疗时,可能带有与ADHD相关的行为、情绪和认知方面的问题,并带着以改变为导向的视角。例如,他们可能难以集中精力完成一项任务,并经常因为无关刺激分心。在以改变为导向的观念下,他们可能期待治疗可以传授一些技能,用于减少这些情况的发生。然而,与DBT(Linehan, 1993)和ACT(Hayes et al., 2012)等方法类似,针对ADHD的正念觉察练习项目试图用接纳的取向来平衡这种以改变为导向的视角。例如,正念训练师可能会这样评论:“正念技巧有助于管理ADHD行为,如坐立不安或留意自己的注意是否偏离。这样做会有帮助,然而同等重要的是在改变和接纳之间找到平衡。例如,你能想象,试图改变烦躁不安感实际上会让你更加烦躁不安吗?”在征求参与者的反馈意见时,正念训练师要找出可以讨论的点,也就是可以引出“接纳烦躁不安(或无聊、沮丧、心烦意乱、不知所措等),可能比试图改变这种状态更有技巧”的讨论点。要指出,先接纳某些东西,可以为以后做出有益的改变铺平道路。例如,参与者有时可能会告诉自己,他们不应该有当下的感受——从而导致情绪回避或自我批评的想法。要指出,推开一种感受会让它停留更久,而接纳这种感受、允许自己持有这种感受,则有助于缓解或调节感受。另一个例子是在睡眠不足或情绪激动后难以集中注意力,这时要学会接纳当前的限制,而不是试图改变它。通过这些或其他例子,正念训练师试图让参与者接受这样一种观点:既需要改变的视角,也需要接纳的视角。这段讨论应当包括关于接纳-改变辩证思维的以下方面。
    第一,接纳是行为改变的重要初始步骤,尽管它是改变的反面。它不是被动地接受事物并“不得不喜欢它们”,而是以更加全然(radical)的姿态允许并承认此刻事物的真实面貌,包括那些你可能不想要的事物。以正念为基础的疗法将教导我们,通过不评判地接纳(或允许)当下的“现状”,才有可能做出有技巧的新回应。
    第二,指出最初的接纳如何引导人们识别下一步的行动。有时,需要去接纳某些事已经无法改变了;有时,需要去采取积极主动的行动来改变某些事。最后一点也与针对ADHD的正念觉察练习项目的基本假设之一相关——当参与者能够观察自己的行为和体验时,他们就可以把正念训练作为平台,在此之上选择自己的应对方式。因此,正念训练并不是直接告诉他们如何应对,而是教导一种应对的过程。正念训练师假设,参与者在运用正念技术时会做出更有技巧的决定。
    第三,提醒参与者采取不评判的视角,并通过承认人类困境的普遍性来帮助他们做到这一点。要讨论,如果ADHD症状是一个连续谱(就像第一课中讨论的那样),那么其他人——即使是没有ADHD的人——也会不时遇到类似的困难。鼓励参与者避免将自己与他人进行比较,避免因为出现某种体验而批评自己,也避免推开消极的想法或感觉。要承认,接纳自己不想要的东西确实会让人感觉厌恶。提醒参与者,他们以前的行为习惯可能是回避令人厌恶的事物。而在治疗过程中,我们会要求他们尝试新事物,这些新事物甚至可能与他们通常的做法完全相反。在这种情况下,我们要求他们在练习接纳时也靠近一些令人厌恶的状态,而不是回避。这可能会带来“以短期痛苦换取长期收获”的结果。


    个体治疗改编
    正念训练师有更多的时间,可以使用表S2.2聚焦制定更富个性化的解决方案。其中,可以基于行为改变原则设计许多方案,例如通过修改前因和后果来影响行为。在这种情况下,需要影响的行为就是正式的正念冥想。如表S2.2所列出的,选择参与者在一天中更清醒的时间,就是修改前因以改变行为发生可能性的例子。表S2.2所述的“普雷马克原则”,则是修改后果以改变该行为再次发生的可能性的例子。


    简短的冥想练习:正念呼吸


    正念呼吸(5分钟)(练习2.2)
    本练习与第一课中的练习1.3相同;但是,要求参与者积极留意冥想过程中出现的任何困难,并留意自己是如何应对这些困难的。基于本节课先前承认的各种困难,提醒他们:“不是要一直和呼吸待在一起,而是要在内心偏离轨道时回到呼吸上。”


    休  息

    此时课程的时间大约过去了一半,在此进行5~10分钟的休息。


    正 念 运 动

    在针对ADHD的正念觉察练习项目的早期,我们鼓励正念训练师教导参与者,并非所有的正念练习都需要静坐。任何状态下都可以引入正念,包括运动或日常活动。消除这种“正念练习要求我一直静坐不动”的误解非常重要,尤其是对于那些多动-冲动症状突出的参与者来说。我们建议,首先简要讨论ADHD的症状和这一障碍的多种表现。例如,躁动不安和难以久坐,这是DSM-5中列出的前两个多动-冲动症状。正念训练师应该指出,在教授正念时,我们一方面希望参与者挑战一下自我,练习观察和面对这种困难的感受(而不是顺其行动)。另一方面,我们要引入一些平衡,这取决于他们保持坐姿的困难程度。正念训练师应该讨论,正念运动是静坐的一种替代方式,并赋予每位参与者选择权:当静坐非常困难时,他们可以在静坐训练的中途起身,以正念行走来代替静坐。通过这种方式,还可以鼓励参与者在练习中实践善意、自我同情和明智的选择。
    我们通过两项练习引入正念运动:(1)正念站立和平衡;(2)正念行走练习。

    正念站立与平衡(练习2.3)
    请起立,将椅子推到身前,站在椅子后面。
    我们将进行一项温和的运动与伸展练习。在这个练习中,我们会邀请你更多地觉察自己的身体运动和感觉,在以后的课程中,我们也会继续加强这种觉察。
    请闭上眼睛,或让目光停留在一个点上。
    把注意力带到你的身体上。留意自己站立着的身体。好奇地问自己:“我是如何站立的?”“我的姿势是怎样的?”不要试图改变你的站姿,问问自己:“和刚才坐着的时候相比,我的身体站立时的感觉有什么不同?”如果你没有留意到任何不同,那也没有关系——我们只是去了解一下你站立时留意到了什么,有时可能就是什么都没有。
    完全站立不动。尽量不要移动身体。有可能做到完全不动吗?你能站在那里一动不动吗?
    【停顿约30秒,静默。】
    你站立时能完全静止不动吗?也许不能。我们的身体总是在运动,即使我们试图保持静止。然而,我们可能没有留意到这一点,因为我们平时没有花太多时间像现在这样,去注意身体的运动。
    现在,开始非常慢地将重心转移到右脚上。你可能需要扶着椅子。留意重心移到右脚时脚部的感觉。我说的“感觉”,是指你能从身体中感受到的任何东西。现在,将重心非常慢地移到左脚上。当你的重心从一边移到另一边时,你有没有留意到脚部任何细微的感觉?
    现在,按你的节奏来回移动重心,不要让自己失去平衡,不要移动椅子。我会给你大约20秒的时间来回移动,这样你就可以观察自己在重心移动时是否留意到了什么。
    好,现在回到重心落在双脚上的站立姿势。想象你的双脚牢牢地扎在地上,仿佛你的双腿是强壮的树干,牢牢地扎根在你脚下的土地中。想象这些树根的力量沿着你的身体向上延伸。你是否感觉自己的姿势更加挺拔?你是否有一种前所未有的高度感?你能想象自己牢牢扎根的样子吗?想一想你在练习开始时的站姿是怎样的,站姿有什么变化,或者没有变化。花点时间找到自己的站姿。看看你能否找到一种静止的感觉,哪怕你的身体会继续有细微的动作。
    将你的觉察带回双脚,深呼吸,然后睁开眼睛。


    正念行走(10分钟)(练习2.4)
    上一个练习结束后,参与者将站在自己的椅子旁边。请他们保持站姿。在此之前的练习中,正念训练师都会在练习之前给出依据;而在这一练习中,正念训练师将在讨论其对ADHD的意义之前提供体验式的学习。这种做法在一定程度上是出于实际的考虑——参与者已经站着了。同时,这也是有意的设计——正念训练师希望开始示范学习正念的主要方式是体验——通过练习而非讨论学习。在针对ADHD的正念觉察练习项目中,我们建议以不同的步行速度指导练习:慢速、一般速度和快速(与经典的正念步行截然不同,后者只以慢速、有意识的方式进行)。
    以下是正念训练师或许可以用来表述这项练习的方式。
    让我们围成一个圈,给你旁边的人一些空间。向左转,让自己面对旁边人的后背。
    继续向前,开始行走。
    【让小组大约行走一圈,以此作为“无心行走”的参照点,这种方式类似于他们通常的行走方式。在速度、说话或其他方面提供尽可能少的指导。】
    现在停下来,闭上眼睛。让身体变得更加静止、更加安静。感受你站立着的身体——找到你的姿势。不要试图改变任何东西,留意你身体的重量,是否有任何紧张或疼痛的感觉,或者也许是好的感觉。
    很好,现在睁开眼睛。我们将尝试绕圈的行走冥想。刚才我们在按平常的方式行走,我们可以称之为“典型的”或许是“无心的”行走;而现在我们要把注意力集中在脚步移动的感觉上,以此作为正念行走的方式。这样做可能会更有挑战性,因为所有人都在行走,所以我们必须注意旁边的人,不要踩到他们的脚或发生任何碰撞。在这个练习过程中,身边有人或许也是一个练习正念的机会。也就是说,你可能会感到不耐烦,或许因为你想走得更快,或与前面的人走的方式不一样。但我们必须练习耐心,练习和自己的体验待在一起,所以如果你留意到不耐烦或沮丧的情绪出现,请提醒自己,这恰恰是在提醒你要练习和行走的体验待在一起。
    另一件事是如何处理你的目光。显然,我们不想闭着眼睛走路。将视线范围缩小到前方的一片区域,让自己尽量少地看到可能会分散注意力的东西,同时又能看得足够清楚,不会撞到别人。避免东张西望,因为这会分散注意力;不过,也要让自己对行走的方向保持觉察。我们要静静地走,不说话,不发出声音。我们就要开始有目的地慢慢行走了。准备好了吗?开始吧。
    当你开始行走时,慢慢抬起一条腿,开始行走。在你的心中,你可以给这个动作贴上“抬起和放下”“抬起和放下”的标签,或者只是观察动作本身而不贴标签。
    在慢慢行走的过程中,你是否留意到你的双脚和双腿中任何细微的感觉?双脚接触地面的感觉是怎样的?脚掌的位置以及行走时重心和平衡的变化是怎样的?对自己的体验保持好奇和开放的态度。与行走的感觉保持联结。
    你可能会想要做些尝试,看看让呼吸与脚步同频是什么感觉。例如,当你迈出一只脚时,吸气;当你迈出另一只脚时,呼气。只要让自己的呼吸和行走的节奏尽可能吻合就可以了。
    当你的内心游离时,祝贺自己捕捉到了它的游离。然后,温柔地允许自己将注意力拉回到脚底的感觉上。每当你的内心游离,就去这样做——没有什么限制,也不存在捕捉得太多这回事。
    【让参与者安静地慢慢行走30~60秒。】
    此刻,你的注意力在哪里?如果有必要,将注意力拉回到抬脚和放脚的动作上。
    留意整个腿部或手臂的运动,而不是脚部的感觉。当你放慢速度时,逐渐将注意力范围缩窄,集中到脚上。
    停止行走。闭上眼睛。借此机会停下来,感受自己的全身。你能留意到身体中的几个部位?把感知带到内心的情绪感受上。是否有不耐烦的感觉?挫败?想要加快速度?放松的感觉?只需以开放、善意和好奇的态度留意你的任何体验。放下对这些体验的任何评判。它们已经存在于此,你可以允许它们继续存在。
    【重复这些指示,转而练习以中等速度行走,然后是快速行走。】
    我们即将结束这项练习,现在看看你能否对你的身体产生感激之意,感谢它每天承载着你、支持着你,也感谢自己愿意停下来与它交流。
    【停顿,然后摇铃。】
  • 作译者序
    作者简介

    利迪娅·日洛斯卡(Lidia Zylowska)
    医学博士;美国明尼苏达大学精神病学与行为科学系副教授;国际公认的成人注意缺陷多动障碍(ADHD)和正念疗法专家,美国加利福尼亚大学洛杉矶分校正念觉察研究中心联合创始人之一;率先将正念应用于ADHD的治疗,领导开发了针对ADHD的正念觉察练习项目;曾在同行评审期刊上发表多篇论文,所著自助图书《成人ADHD的正念处方》(The Mindfulness Prescription for Adult ADHD)荣获年度最具创新项目奖。

    约翰·T.米切尔(John T. Mitchell)
    博士;美国杜克大学精神病学与行为科学系副教授,并担任该校ADHD项目的教师;曾在同行评审期刊上发表超过65篇论文,同时也是多部聚焦于ADHD主题的图书的合著者;针对ADHD的正念觉察练习项目开展了开创性的对照研究;定期为临床工作者提供有关成人ADHD的评估和治疗的培训。


    译者简介

    刘竹
    北京大学应用心理硕士、法学学士;重庆大学心理健康教育与咨询中心专职教师;致力于心理健康、心理咨询、正念、心理动力学方面的研究、干预与翻译。
  • 序言
    “你打算让那些难以静坐和集中注意力的人,在练冥想时好好坐着并保持专注?这不是注定会失败和受挫吗?”多年前,我们中的一位(利迪娅·日洛斯卡)刚开始设计正念与注意缺陷多动障碍(ADHD)的研究计划时,被问了这样的问题。这个问题很中肯,但它缺失了这样一个视角:正念冥想可以作为ADHD的补救策略。此处所说的补救,指的是找出ADHD的弱点所在,并通过练习来加强这项技能。所以,就像体育锻炼可以加强腿部的力量一样,如果静坐和集中注意力是ADHD的弱点,为什么不通过正念练习的心理锻炼来加强这一点呢?毕竟,冥想的核心是对注意力的训练,是学会调节情绪和冲动,其中也包括烦躁不安的感受。随着这方面研究的不断增加,这一视角及其理论依据也在不断发展,它强调的重点是:ADHD是一种自我觉察和自我调节方面的障碍,而正念练习——静坐冥想(sitting meditation)和其他非正式练习[如日常生活中的正念、正念运动(mindful movement)及慈心练习(compassion practice)等],都可以训练自我觉察和自我调节的能力。
    正念可以改善与ADHD相关的自我调节能力的缺陷,在此前提下,利迪娅于2003年在美国加利福尼亚大学洛杉矶分校开始了最初的正念治疗ADHD研究。在罗伯特·伍德·约翰逊(Robert Wood Johnson)奖学金的支持下,她与ADHD研究者休·斯莫利(Sue Smalley)博士合作,主持了第一项基于正念的成人和青少年ADHD干预试验研究。这项初步研究创建了针对ADHD的正念觉察练习项目,该项目旨在通过纳入ADHD教育,并修改正念练习以使其循序渐进而丰富多样,达到对ADHD患者友好的效果。初步研究取得了可喜的成果,激发了人们对正念干预ADHD的极大兴趣。该项目还帮助建立了加利福尼亚大学洛杉矶分校正念觉察研究中心及其他正念觉察培训项目。不久之后(2009年),利迪娅结识了杜克大学的约翰·米切尔博士(本书的另一位作者)。当时,约翰获得了美国ADHD及相关障碍专业协会和庞德(Pond)家族基金会的资助,正准备针对治疗ADHD的正念觉察练习,在患有ADHD的成年人中开展首个随机对照初步试验。围绕着使用正念治疗ADHD这一共同兴趣,我们开启了对话。多年以来,我们一直在交流在临床和研究环境中使用正念觉察练习这个话题。我们共同撰写文章,综述正念治疗ADHD的科学原理和证据以及潜在的不良影响。我们通过合作或演讲分享经验,积极支持对这种疗法感兴趣的其他研究人员和临床医生。我们很高兴地看到,越来越多的研究验证了正念干预对ADHD(尤其是成人ADHD)的价值。然而,随着研究的深入,我们意识到需要一本最新的临床图书,供研究人员和医疗人员在治疗成人ADHD时使用。为了让这种疗法能惠及更多患者,这本临床工作者指南应运而生。
    本书分为三个独立的部分:(1)第一部分概论针对ADHD的正念觉察练习项目,介绍其实施方法的概念基础;(2)第二部分包括精确到每节课的针对ADHD的正念觉察练习治疗手册;(3)第三部分则介绍成人ADHD患者完成这一治疗后的注意事项。我们在术语和缩写的使用上努力保持一致。如第一章所述,我们包容性地使用“正念训练师(mindfulness trainer)”这个词,用于指代任何可能提供这种治疗的指导者(如心理学家、心理治疗师、医生及ADHD教练)。我们也尽量一致地用“正念觉察练习”来特指针对ADHD的正念觉察练习项目。我们在全书中使用不同的字体着重强调某些概念或主题,也用来划分每章中的各个小节。
    第二部分是依序介绍每节课的治疗手册,用于指导正念觉察练习的实施方法。虽然我们希望读者在接触正念觉察练习时,能够充分理解其框架、掌握实际操作方法,但我们的总体意图是,正念训练师能将正念觉察练习视为一种可调整的治疗方法,调整的目标是满足他们所服务的成人ADHD患者的需求。因此,我们希望本书能够启发正念训练师们发挥自己的创造力,在正念觉察练习提供的基础和结构上更进一步。我们将围绕如何针对个体治疗的设置修改正念觉察练习提出建议,试着借此示范这种可改编性。我们这样做的原因是,虽然正念觉察练习像其他基于正念的干预措施一样,是以团体治疗的形式开发和测试的,但在某些情况下,正念训练师也可能需要按个体治疗的要求对其进行改编。
    然后,在第三部分中,我们在为期8周的首轮正念觉察练习即将结束之际,就未来需要考虑的方向提供指导。根据临床情况,正念觉察练习后的治疗选择可能多种多样。我们试图提出适用于大多数成人ADHD患者的治疗方案。
    每周居家进行的引导冥想(guided meditation),是正念觉察练习的一部分。本书中每节课提到的这些引导冥想,都可以在《成人ADHD的正念处方》(The Mindfulness Prescription for Adult ADHD; Zylowska, 2012)一书中找到。《成人ADHD的正念处方》可被视为本书的早期自助版本,因此正念训练师可能会发现,向参加正念觉察练习的成人ADHD患者推荐这一资源会有所帮助。
    最后,我们最大的愿望是,这本指南能促进基于正念的ADHD干预措施的研究进展和临床完善,并帮助确立这种疗法在ADHD患者生命周期全程的应用。
  • 目录
    第一部分 概论:比起知其然,先知所以然
    第一章 导论
    第二章 概念与研究综述
    第三章 教学考量:常见的问题与回答
    第四章 ADHD的心理教育


    第二部分  针对ADHD的正念觉察练习项目:以树木窥森林
     第一课 介绍ADHD与正念:重构ADHD
     第二课 对ADHD模式的正念觉察:“我的ADHD是什么样的?”
     第三课 对声音、呼吸和身体的正念觉察
     第四课 对身体感觉的正念觉察
     第五课 对想法的正念觉察
     第六课 对情绪的正念觉察
     第七课 对存在和互动的正念觉察
     第八课 作为毕生旅程的正念觉察


    第三部分  针对ADHD的首轮正念觉察练习之后:结束或许恰是开始
    第五章 对后续步骤的考量

    附录 课程总结与课程讲义

    参考文献
  • 摘要
联系我们

编辑部电话:010—65181109

编辑部邮箱:wanqianpsy@163.com

客服部微信:wanqianxinli199807

官方微博
微信公众号